
编号:YDHG031
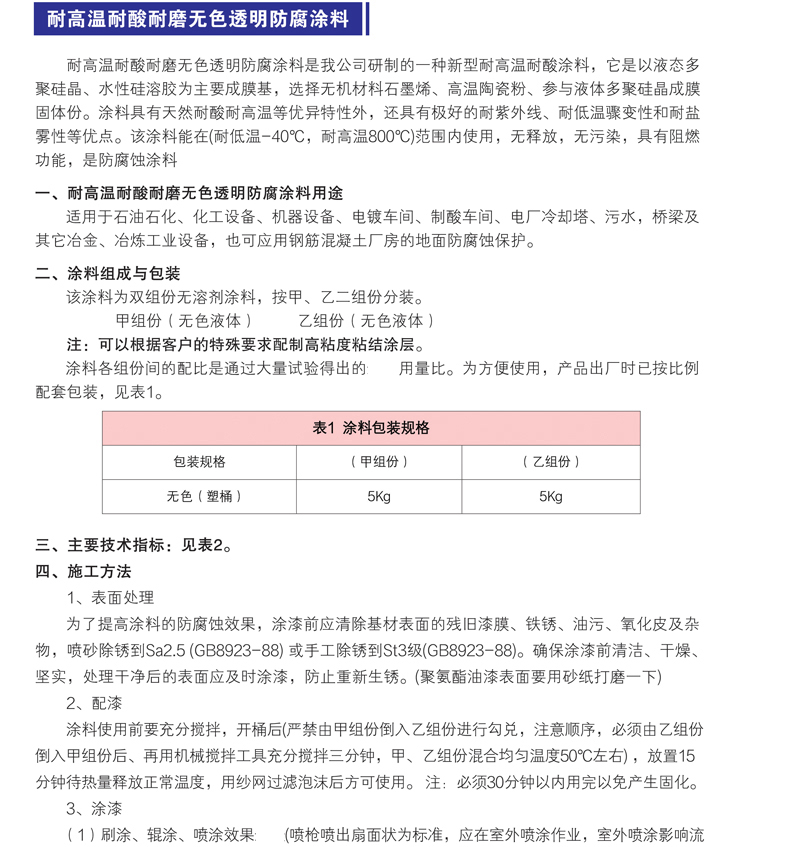
适用于石油石化、化工设备、机器设备、电镀车间、制酸车间、电厂冷却塔、污水,桥梁及其它冶金、冶炼工业设备,也可应用钢筋混凝土厂房的地面防腐蚀保护。
产品分类:油罐外壁、管外壁用防腐蚀涂料、各种钢结构用防腐蚀涂料、舰船用防腐蚀涂料、沿海地区用防腐蚀涂料、高原地区用防腐蚀涂料、化工用防腐蚀涂料、特种防腐蚀涂料
应用场景:船舶、机场、油库、储备库、钻井平台
功能用途:舰船防污、耐冲击、耐高温、耐盐雾、耐酸碱、耐磨耐热
产品荣耀:
地址:北京市海淀区北四环西路65号
电话:
010-82685997
邮箱
yingdehuagong@163.com
